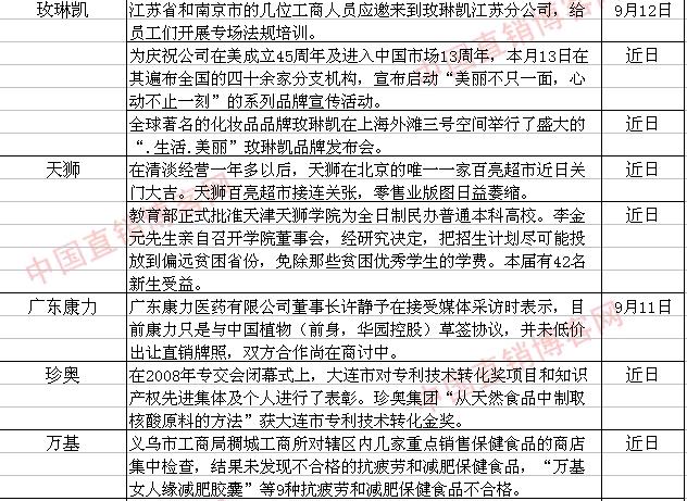
直销界一周动态统计表(9月6日—9月12日)
http://www.dsblog.net 2008-09-12 15:22:27
.jpg)
.jpg)
.jpg)
<<
1
>>
直销博客网(www.dsblog.net) 蔡倩整理
相关报道
- 直销界一周动态统计表(10月24日—10月30日)
- 直销界一周动态统计表(10月17日—10月23日)
- 直销界一周动态统计表(9月19日—9月25日)
- 直销界一周动态统计表(9月12日—9月18日)
- 直销界一周动态统计表(9月5日—9月11日)
-
第1楼, w 2008-09-13 15:39:37 投诉 支持(255)开发市场的好帮手,市话和长途都是每分钟6分钱。请联系:15098883323
dsblog.net推荐
- ·安然荣登《中华品牌年鉴2025》
- ·富迪生态深耕产业赛道
- ·2026绿之韵数字化春季启动会盛装演绎
- ·春芝堂“花好越圆”越南尊享之旅举行
- ·太阳神惊艳亮相沸点会
- ·无限极三款产品拿下省级技术认证
- ·理想华莱第十二届植树活动圆满举行
- ·金木列入河北省质量强省建设领军企业
热门文章









