广州食药监:重点化妆品生产企业停业整改通报
http://www.dsblog.net 2018-08-17 15:13:52
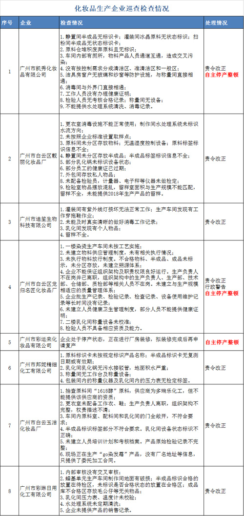
8月14日,广州白云区食药监发布《重点化妆品生产企业巡查情况通报(第一期)》,通报显示:
为进一步规范化妆品行业市场秩序,白云区食药监局持续开展化妆品安全专项整治行动,通过梳理2017年以来被市场监管总局通报生产不合格化妆品的涉事企业情况,筛出重点化妆品生产企业名册,结合双随机检查方式开展巡查工作,要求企业严格按照《化妆品生产许可规范》组织化妆品生产活动,切实落实企业主体责任,对已不具备正常生产化妆品条件的受检企业(关键不合格项目≥5项,或关键不合格项目及一般不合格项目≥20项),要求企业全面按照《化妆品生产许可检查要点》开展自查自纠,发现违法行为的,从重处罚。
广州白云区局第一期开展的巡查工作检查8家企业,责令改正7宗,行政警告1宗,企业自主停产整顿3宗。

<<
1
>>
来源:国妆网
相关报道
- 化妆品选购有指引 五类产品2026年起禁售
- 化妆品行业2025上半年报:业绩出现分化
- 临沂市化妆品市场发展迅速 经营者超3万家
- 多个合作项目在中国化妆品原料创新大会签署
- 药监局2025年将制修订34项化妆品标准
dsblog.net推荐
- ·这份全球直销报告释放了太多新信号
- ·中国直销市场业绩重返世界前三
- ·艾多美焕力饮入选2025国民消费创新案例
- ·2025安惠泰国乐享研讨会进行中
- ·新华社关注三生打造“美好生活健康家”
- ·国际大奖加冕 无限极闪耀巴黎
- ·安利(中国)展览馆焕新启幕
- ·理想华莱精彩亮相保加利亚经贸文旅推介会
热门文章









