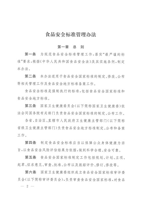
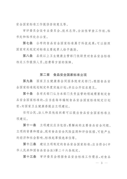
《食品安全标准管理办法》12月1日施行
http://www.dsblog.net 2023-12-02 12:16:30


来源:庶正康讯
相关报道
- 打击传销、规范直销,筑牢市场安全防线
- 总局令第118号发布!(附解读及一图读懂)
- 退费几个亿 广东市监局举办活动晒工作成效
- 21类市场欺诈行为的投诉举报应如何处理
- 一文读懂行政执法机关涉罪案件如何“移送”
- 从直播到跨境,总局最新案例划广告红线!
dsblog.net推荐
- ·太阳神晟虹家园荣耀盛典举行
- ·炎帝生物数智生态论坛在石家庄举行
- ·完美2026年度工作会议圆满召开
- ·无限极年会硬核科研成果全揭秘
- ·佳莱集团香港15周年盛典隆重举行
- ·圃美多乐活幸福家严打市场乱象
- ·李金元荣膺南开EMBA校友分会名誉会长
- ·安然云南游最全日程安排剧透
热门文章









