安发活性多糖研究登顶刊 揭黄精多糖抗衰密码
http://www.dsblog.net 2026-04-16 10:24:39
科研捷报
安发活性多糖研究登顶刊
高益槐院士团队揭示
黄精多糖抗衰老密码
重磅科研

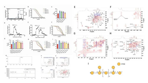
2026年3月,俄罗斯工程院外籍院士、安发国际学术领军人物、同济大学安发天然药物研究院院长高益槐教授,联合同济大学生命科学与技术学院、同济大学安发天然药物研究院课题PI王红兵教授,历经近3年科研攻关,在国际多糖研究顶级期刊《Carbohydrate Polymers》(影响因子 IF=12.5)发表题为《Anti-aging effects of low-molecular-weight polysaccharide PSP-1-1 from steamed Polygonatum sibiricum via gut microbiota modulation》(蒸制黄精低分子量多糖的抗衰老作用及机制研究)的高水平研究论文,充分展现安发在天然活性多糖领域持续的科研投入与创新实力!该研究从“九蒸九晒”炮制后的黄精中分离纯化得到一种低分子量均一多糖,首次系统揭示其通过调控糖酵解通路和肠道菌群,实现延缓衰老、改善神经退行性病变的分子机制,为黄精“久服轻身延年”的传统功效提供了现代科学注解。
黄精(Polygonatum sibiricum)素有 “长寿草” 美誉,传统中医认为其可补脾润肺、益肾填精。现代研究证实,黄精多糖是其抗氧化、抗衰老、免疫调节等多重生物活性的核心物质。生黄精性平偏凉,滋腻之性较强,而经过九蒸九晒炮制后,药性平和、滋而不腻,补益效果显著提升。目前研究多集中于生黄精多糖,蒸制黄精多糖的结构与功能仍不清晰;加之高分子量多糖存在溶解性差、生物利用度低等问题,低分子量多糖凭借更优的水溶性、生物可及性和肠道菌群互作潜力,成为抗衰老功能食品研究的热点。
围绕这一关键科学问题,高益槐教授与王红兵教授科研团队综合运用高效凝胶渗透色谱(HPGPC)、单糖组成分析、甲基化分析、GC-MS 及一维和二维核磁共振(NMR)等多种先进技术手段,从蒸制黄精中精准分离得到一种低分子量均一多糖,并完成精细结构表征。结果表明,该均一多糖为分子量约 2.7 kDa的中性多糖,主要由半乳糖组成,其主链结构为→4)-β-D-Galp-(1→,并在 C6 位存在分支,构成一类典型的半乳聚糖。

在功能评价方面,该均一多糖在秀丽隐杆线虫模型中展现出显著的抗衰老活性,不仅延长了线虫寿命,还在不影响繁殖能力的前提下改善了体长、运动能力等健康衰老相关表型,增强了线虫对氧化胁迫的抵抗能力,并降低了体内活性氧水平。此外,该均一多糖在多种秀丽隐杆线虫神经毒性模型中均表现出抑制作用,可减少 Aβ单体和寡聚体的聚集,缓解 Aβ及 tau 蛋白相关神经损伤,显示出良好的神经保护潜力。
研究进一步利用体外人源粪菌发酵模型,探讨该均一多糖对肠道微生态的调控 作用。结果显示,该均一多糖能够重塑菌群结构,富集Lactobacillus及Ruminococcaceae等有益菌群,促进短链脂肪酸的生成。此外,该均一多糖能显著上调线虫体内多个糖酵解相关基因的表达,提示其抗衰老作用可能与其调控肠道菌群代谢及宿主能量代谢密切相关。
- 安发国际2026年度科研学术年会隆重召开
- 高益槐出席中共宁德委理论学习中心组学习会
- 福建省慈善总会会长雷春美一行调研安发生物
- 安发旗下三家公司获东侨经济技术开发区表彰
- 安发生物2026年新春员工动员大会圆满举行
- ·完美自研益生菌登上国际SCI期刊
- ·安然宜生柔润护手霜上市
- ·葆婴两款软糖获“健康消费新势力产品奖”
- ·无限极再获多项权威认可
- ·如新推出个性化营养健康平台
- ·福能源获得印度尼西亚直销牌照
- ·太阳神启动全国鼻健康公益行动
- ·圃美多乐活全国业务峰会广州站收官









