保健食品不是药品 这27类虚假表述要警惕
http://www.dsblog.net 2019-01-16 14:54:37


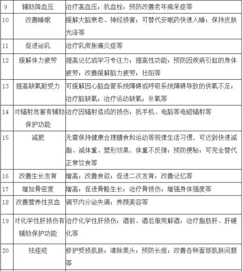
2017年7月,国务院食品安全办牵头联合9部门,在全国开展食品保健食品欺诈和虚假宣传专项整治,主要针对未经许可生产、经营、进口食品和保健食品,食品和保健食品标签含虚假标识声称,利用网络、会议营销、电视购物、直销、电话营销等方式违法营销宣传、欺诈销售食品和保健食品以及未经审查发布保健食品广告、发布虚假违法食品和保健食品广告这几种行为进行打击。
选购保健食品应一看二查三辨
眼看年节将至,一些不法分子又开始活跃起来,尤其以老年朋友为对象,利用会销、电话销售、义诊、送温暖等各种方式诱导老年朋友购买名不符实、假冒伪劣的保健食品。
为了帮助广大消费者理性选购保健食品,防范欺诈和虚假宣传等违法违规行为误导,国家市场监管总局特别发布了《关于防范保健食品功能声称虚假宣传的消费提示》,提醒消费者要科学、理性看待食品、保健食品广告和宣传。
根据提示,消费者在选购保健品时,应该特别关注三方面:
来源:第一直销网
相关报道
- 检察日报:海淘保健食品产自“黑作坊”
- 山东:保健食品生产工艺验证指南(试行)出台
- 上海:保健食品不得变相宣传为日常营养品!
- 政策落地:特色保健食品正式进驻三类免税店
- 《肝脏减脂科学营养白皮书》发布 解锁大护肝
dsblog.net推荐
- ·无限极钙片获PAS2060碳中和核查声明
- ·2026玫琳凯领袖会议赋能来袭
- ·安利三十年 外企“模范生”
- ·康尔两大基地全面赋能市场赢未来
- ·康婷党总支开展普法宣传活动
- ·理想华莱荣膺双项殊荣
- ·康宝莱助力上海特奥阳光融合跑
- ·完美记忆花萃御龄精华油重磅上市
热门文章









