2021年中国保健品行业相关政策汇总及解读
http://www.dsblog.net 2021-03-23 14:33:03
2008年至今,保健品行业处于监管加强期。2019年年受权健事件影响,“百日行动”(1月8日-4月18日)加强了对于保健食品注册+备案制度双轨并行的执行力度,严格医保刷卡类目,同时停止发放直销牌照。在监管日趋严格的同时,保健品行业也迎来了许多发展机遇。
《“健康中国2030”纲要》强调,推进健康中国建设,要坚持预防为主,强化早诊断、早治疗、早康复。而保健品的主要作用是增强免疫力、促进细胞再生、促进病体康复等,同时也对健康的居民发挥预防和保健作用,大健康政策的利好将有利于保健品产业发展。
保健品行业最新政策汇总
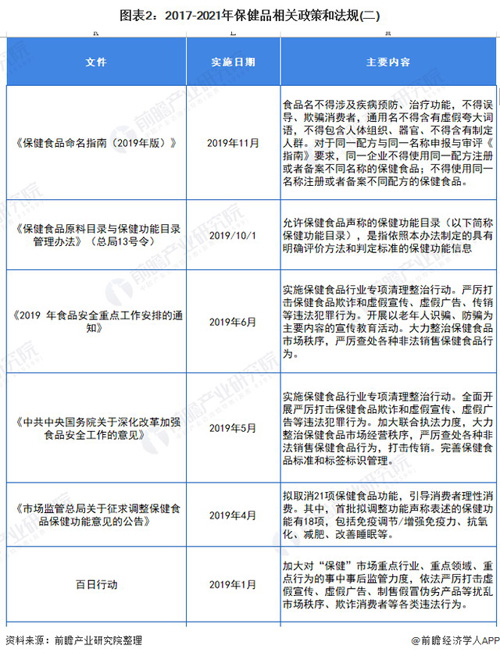
我国保健品行业所涉及的主要法律法规如下:


来源:前瞻产业研究院
相关报道
- 总局公布七起老年人药品保健品虚假宣传案例
- 广安出台《保健食品会议营销规范工作指引》
- 全国保健品企业超800万家 山东养生馆第一
- 上海市场监管局公布老年保健品违法典型案例
- “规范食品保健食品宣传”交流会在京举行
dsblog.net推荐
- ·绿之韵2025年三季度总结会举行
- ·福瑞达生物亮相CBE山东巡展
- ·东阿阿胶荣获“金牛最具投资价值奖”
- ·USANA葆婴获特殊食品大会“健康传播奖”
- ·安利(中国)重庆分公司临时搬迁通告
- ·无限极养固健x萃雅的私享盛宴举行
- ·康宝莱会发布蛋糕预拌粉
- ·圃美多乐活幸福家说明会三城联动
热门文章









